Case study hero

Finnable

Addressing loan application pain points.

Duration

Mar–Jun, 2023

Client

Finnable

Category

Product Design

Year

2023

Project details

Product Design

Services

UX Audit, Information Architecture, Interaction Design

Role

Lead Designer

Team

UX/UI Designer, Marketing, PM, Leadership

Background

Making loans more transparent and human

We worked with Finnable to address core issues on the app and website to streamline the loan application process for users.

The focus was to simplify steps, introduce a user-friendly interface, and provide clear loan terms with a personalized dashboard for tracking loans and payments.

Overview

Addressing loan application pain points.

Finnable research mapping

Approach

Finnable journey overview

We initiated our process by analyzing each stage of the user journey to identify difficulties during loan repayments.

This deep dive shaped ideation sessions focused on the most critical pain points.

Understanding the customer pain points

Pinpointing repayment friction

Finnable customer pain points map

We initiated our process by analyzing each stage of the user journey to identify difficulties during loan repayments.

This deep dive shaped ideation sessions focused on the most critical pain points.

UX audit

Diagnosing friction across the flow

We examined each interaction within the loan application journey to identify usability flaws.

The audit revealed where trust and clarity needed reinforcement.

Finnable UX audit

Bullseye map

Reassurance to excitement

Finnable bullseye mapping

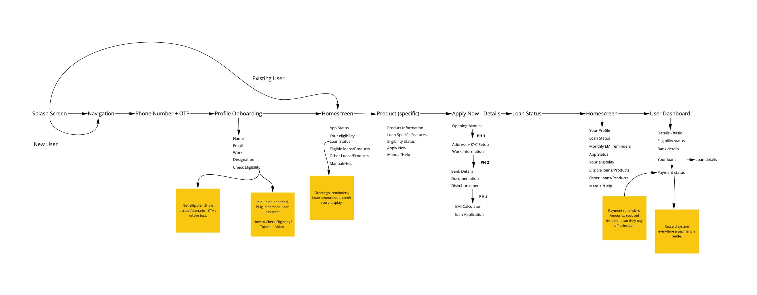
Information tree

Structuring the flow

Finnable information tree

Exploring multiple sitemaps

Testing alternative landing paths

Finnable sitemap explorations

We compared different sitemap configurations to improve clarity and conversion.

Problem-based wireframing

Prototypes as hypotheses

Each wireframe was crafted as a hypothesis and refined against user feedback.

Finnable wireframe concepts

Eligibility calculator

Shortening the journey

Finnable eligibility calculator

Shortening the process

Faster decisions with better data

Finnable shortened flow

We leveraged existing user data to abbreviate steps while maintaining personalization.

Custom imagery

Relatable visual language

Tailored visuals aligned with core demographics and built trust in the experience.

Finnable custom imagery

More to explore